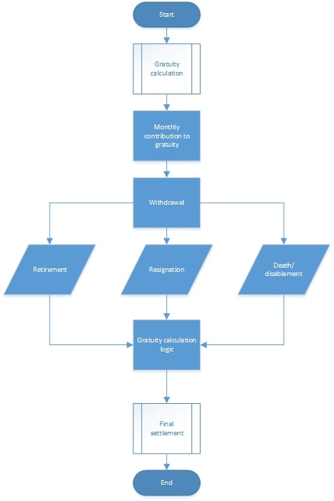
Organizations follow the statutory policy or they have own policy for gratuity calculation.
In general, gratuity calculation is;
- Gratuity= Last drawn monthly salary*15/26* number of years of service from date of joining.
- For number of years of service the minimum eligibility criteria is 4 years and 240 days. After this if employees work more than 6 months but less than a year, then it is calculated as another one year. But if they work less than 6 months after 4 years and 240 days, then it will not be considered as another year.
If the service of an employee is 5 years and 8 months, gratuity to be calculated for 6 years.
If the service of an employee is 5 years and 2 months, gratuity to be calculated for 5 years only.
- For monthly rated employee, gratuity = Last drawn wages *15/26* Completed years of service.
Note: Wages = Last drawn
Month = Period of 26 days.
15 day wages = Last drawn wages *15/26.
- Gratuity for daily wages employee = Last drawn wages*15/26* Completed years of service.
Note: Last drawn wages= Total wages received during three months immediately preceding termination/days actually worked (Overtime wages not included)
- Gratuity amount received up to rupees ten lakhs is exempted from taxation.
- The pre requisite of completion of continuous service of 4 years and 240 days shall not be necessary where the termination of the employment of any employee is due to death or disablement. In the case of death of the employee, gratuity payable to him shall be paid to his nominee or, if no nomination has been made, to his heirs, and where any such nominees or heirs is a minor, the share of such minor, shall be deposited with the controlling authority who shall invest the same for the benefit of such minor in such bank or other financial institution, as may be prescribed, until such minor attains majority.
- The employer must pay the amount of gratuity within thirty days from the date it becomes payable to the person to whom the gratuity is payable. If the amount of gratuity payable is not paid by the employer within the specified period, the employer shall pay, from the date on which the gratuity becomes payable to the date on which it is paid, simple interest at such rate, not exceeding the rate notified by the Central Government.